一
第一章 总则
第一条 为了进一步规范党政机关公务用车管理,有效保障公务活动,促进党风廉政建设和节约型机关建设,根据《党政机关厉行节约反对浪费条例》、《机关事务管理条例》等有关规定,制定本办法。
第二条 本办法适用于党的机关、人大机关、行政机关、政协机关、监察机关、审判机关、检察机关,以及工会、共青团、妇联等人民团体和参照公务员法管理的事业单位。
第三条 本办法所称公务用车,是指党政机关配备的用于定向保障公务活动的机动车辆,包括机要通信用车、应急保障用车、执法执勤用车、特种专业技术用车以及其他按照规定配备的公务用车。
机要通信用车是指用于传递、运送机要文件和涉密载体的机动车辆。
应急保障用车是指用于处理突发事件、抢险救灾或者其他紧急公务的机动车辆。
执法执勤用车是指中央批准的执法执勤部门(系统)用于一线执法执勤公务的机动车辆。
特种专业技术用车是指固定搭载专业技术设备、用于执行特殊工作任务的机动车辆。
第四条 党政机关公务用车管理遵循统一管理、定向保障、经济适用、节能环保的原则。
第五条 党政机关公务用车实行统一制度规范、分级分类管理。党政机关公务用车主管部门负责本级党政机关公务用车管理工作,根据职责实行统一编制、统一标准、统一购置经费、统一采购配备管理;指导监督下级党政机关公务用车管理工作。
二
第二章 编制和标准管理
第六条 党政机关公务用车实行编制管理。车辆编制根据机构设置、人员编制和工作需要等因素确定。
机要通信用车、应急保障用车和其他按照规定配备的公务用车编制由公务用车主管部门会同有关部门确定。
执法执勤用车、特种专业技术用车编制由财政部门会同有关部门确定,并送公务用车主管部门备案。
第七条 党政机关配备公务用车应当严格执行以下标准:
(一)机要通信用车配备价格12万元以内、排气量1.6升(含)以下的轿车或者其他小型客车。
(二)应急保障用车和其他按照规定配备的公务用车配备价格18万元以内、排气量1.8升(含)以下的轿车或者其他小型客车。确因情况特殊,可以适当配备价格25万元以内、排气量3.0升(含)以下的其他小型客车、中型客车或者价格45万元以内的大型客车。
(三)执法执勤用车配备价格12万元以内、排气量1.6升(含)以下的轿车或者其他小型客车,因工作需要可以配备价格18万元以内、排气量1.8升(含)以下的轿车或者其他小型客车。确因情况特殊,可以适当配备价格25万元以内、排气量3.0升(含)以下的其他小型客车、中型客车或者价格45万元以内的大型客车。
(四)特种专业技术用车配备标准由有关部门会同财政部门按照保障工作需要、厉行节约的原则确定。
公务用车配备新能源轿车的,价格不得超过18万元。
上述配备标准应当根据公务保障需要、汽车行业技术发展、市场价格变化等因素适时调整。
第八条 严格控制执法执勤用车的配备范围、编制和标准。执法执勤用车配备应当严格限定在一线执法执勤岗位。
三
第三章 配备和经费管理
第九条 公务用车主管部门根据公务用车配备更新标准和现状,编制年度公务用车配备更新计划。
第十条 财政部门根据年度公务用车配备更新计划,按照预算管理有关规定统筹安排购置经费,列入公务用车主管部门预算。
第十一条 财政部门会同公务用车主管部门制定公务用车运行费用定额标准,统筹安排公务用车运行费用,列入党政机关部门预算。
第十二条 公务用车主管部门按照政府采购法律法规和国家有关政策规定,统一组织实施公务用车集中采购。
第十三条 党政机关应当配备使用国产汽车,带头使用新能源汽车,按照规定逐步扩大新能源汽车配备比例。
第十四条 地方各级党政机关确因工作需要超出规定标准配备公务用车的,必须报省级公务用车主管部门批准。
党政机关原则上不配备越野车。确因工作需要,按照程序报批后,可以适当配备国产越野车。越野车不得作为领导干部固定用车。
第十五条 除涉及国家安全、侦查办案等有保密要求的特殊工作用车外,党政机关公务用车产权注册登记所有人应当为本机关法人,不得将公务用车登记在下属单位、企业或者个人名下。
四
第四章 使用和处置管理
第十六条 党政机关应当加强公务用车使用管理,严格按照规定使用公务用车,严禁公车私用、私车公养,不得既领取公务交通补贴又违规使用公务用车。
第十七条 党政机关应当推进公务用车服务平台建设。各地区应当结合实际,将各类公务用车纳入平台集中管理,采用信息化手段统筹调度、高效使用,鼓励通过社会化专业机构提高平台管理运行效率。
第十八条 党政机关应当推进公务用车标识化管理。除涉及国家安全、侦查办案和其他有保密要求的特殊工作用车外,公务用车应当统一标识。
第十九条 党政机关应当建立公务用车管理台账,加强相关证照档案的保存和管理。
各省、自治区、直辖市以及中央和国家机关公务用车主管部门应当建立统一的公务用车管理信息系统,提高公务用车配备使用管理信息化水平。
第二十条 党政机关应当建立健全公务用车使用管理制度,严格执行,加强监督,降低运行成本。
严格公务用车使用时间、事由、地点、里程、油耗、费用等信息登记和公示制度。严格执行回单位或者其他指定地点停放制度,节假日期间除工作需要外应当封存停驶。
实行公务用车保险、维修、加油政府集中采购和定点保险、定点维修、定点加油制度,健全公务用车油耗、运行费用单车核算和年度绩效评价制度。
第二十一条 党政机关应当减少公务用车长途行驶,工作人员到外地办理公务,除特殊情况外,应当乘用公共交通工具。外事接待、会议和集体活动用车主要通过社会租赁方式解决。
第二十二条 公务用车使用年限超过8年的可以更新;达到更新年限仍能继续使用的,应当继续使用。因安全等原因确需提前更新的,应当严格履行审批手续。
公务用车按照规定更新后,可以采取拍卖、厂家回收、报废等方式规范处置旧车。处置收入按照非税收入有关规定管理。
五
第五章 监督问责
第二十三条 党政机关应当建立公务用车配备更新和使用情况统计报告制度。各省、自治区、直辖市公务用车主管部门负责统计汇总本地区公务用车配备更新和使用情况。国家机关事务管理局、中共中央直属机关事务管理局负责统计汇总中央和国家机关公务用车配备更新和使用情况。
第二十四条 党政机关应当严格执行公务用车配备使用管理各项规定,将公务用车配备更新、使用、处置和经费预算执行等情况纳入内部审计、政务公开和政务诚信建设范围,接受社会监督。
公务用车主管部门应当加强对党政机关公务用车配备更新、使用、处置等情况的监督检查,定期通报或者公示相关情况。
财政、审计部门应当加强对公务用车经费预算管理使用情况的监督检查,依法处理、督促整改违规问题,并将涉嫌违纪违法问题移送有关部门查处。
公安交通管理部门应当定期与公务用车主管部门交换公务用车注册登记信息、使用状态等情况。
纪检监察机关应当及时受理群众举报和有关部门移送的公务用车管理问题线索,严肃查处违纪违法问题。
第二十五条 公务用车主管部门有下列情形之一的,依纪依法追究相关人员责任:
(一)违规核定公务用车编制的;
(二)违规审批超编制、超标准配备公务用车的;
(三)违规审批未到年限更新公务用车的;
(四)违规安排公务用车经费预算的;
(五)有其他未按规定履行管理监督职责行为的。
第二十六条 党政机关有下列情形之一的,依纪依法追究相关人员责任:
(一)超编制、超标准配备公务用车的;
(二)违反规定将公务用车登记在下属单位、企业或者个人名下的;
(三)公车私用、私车公养,或者既领取公务交通补贴又违规使用公务用车的;
(四)换用、借用、占用下属单位或者其他单位和个人的车辆,或者擅自接受企事业单位和个人赠送车辆的;
(五)挪用或者固定给个人使用执法执勤、机要通信等公务用车的;
(六)为公务用车增加高档配置或者豪华内饰的;
(七)在车辆维修等费用中虚列名目或者夹带其他费用,为非本单位车辆报销运行维护费用的;
(八)违规处置公务用车的;
(九)有其他违反公务用车配备使用管理规定行为的。
六
第六章 附则
第二十七条 本办法所称小型客车、中型客车、大型客车等,依据中华人民共和国公共安全行业标准GA802-2014《机动车类型 术语和定义》界定。
第二十八条 各省、自治区、直辖市以及中央和国家机关各部门,应当根据本办法,结合实际制定具体管理办法。
第二十九条 中央和国家机关所属垂直管理机构、派出机构公务用车由行政主管部门依照本办法进行管理。
各民主党派机关公务用车管理适用本办法。
不参照公务员法管理的事业单位公务用车,按照本办法的原则管理。
第三十条 本办法由国家机关事务管理局、中共中央直属机关事务管理局会同有关部门负责解释。
第三十一条 本办法自2017年12月5日起施行。中共中央办公厅、国务院办公厅2011年1月6日印发的《党政机关公务用车配备使用管理办法》同时废止。
党政机关公务用车预算决算管理办法
”公务用车购置及运行维护费“是三公经费支出的组成部分,主要核算未纳入公务用车制度改革及保留执法执勤用车单位的公务用车购置支出(含车辆购置税、牌照费)及燃油费、维修费、过桥过路费、保险费、安全奖励费用等支出。
公务用车是指用于履行公务的机动车辆,包括一般公务用车、领导干部用车、执法执勤用车和特种技术用车等。
不保留公务用车的单位不编制公务用车购置及运行费,租车费用在”商品服务支出-其他交通费用“列支。
我们应根据本级制定的相关办法编制单位公车购置及运行费预算,并落实细化支出经济科目。公务用车预算下达后单位应严格执行,原则上不予调整。因特殊情况确需调整的,应当按照规定程序报经财政部门审批。
三公经费支出按照中央精神,坚持只减不增原则,如无特殊情况,预算数不得高于上年支出数。
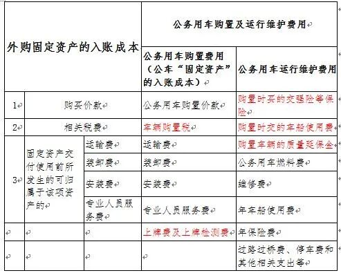
按照《政府会计准则第3号一固定资产》规定,购车款、车辆购置税、上牌费以及车辆使用前所发生的可归属于该项资产的运输费、装卸费、安装费和专业人员服务费等,为外购固定资产(车辆)的构成成本,构成固定资产的入账价值。
对于一般的公务用车,新车简单装潢费用,属于公车运行维护费用,不能资本化。
而对于警车,因公安部有《警车管理规定》,属于执法执勤类的特殊车辆。故要符合《警车管理规定》规定的全国统一的外观制式、固定式警用标志灯具及安装警用警报器等要求,故此类装潢费用也属于“可归属于该项资产的达到预定可使用状态前所发生的费用”,故构成固定资产(车辆)的入账价值。
财政部2022年第一批政府会计准则制度实施问答中明确喷涂改装费用计入车辆入账价值。
问:某行政单位通过政府采购批量购置车辆,政府采购过程中产生的车辆购置税、喷涂改装费用是否计入车辆的入账价值? 答:根据《政府会计准则第3号——固定资产》(财会〔2016〕12号)规定,政府会计主体外购的固定资产,其成本包括购买价款、相关税费以及固定资产交付使用前所发生的可归属于该项资产的运输费、装卸费、安装费和专业人员服务费等。因此,该单位应当将车辆购置过程中产生的车辆购置税、喷涂改装费用计入车辆入账价值。

